Human Factors (HF) is widely recognised as a critical component of safety within the aviation industry. Advances in HF have improved areas such as cockpit design, crew resource management, and safety management systems, reinforcing the importance of human performance in complex operations.
Like other industries, it is important that the good maintenance is performed on these vehicles to reduce any significant incidents. If not done well, it could lead to unwanted incidents. The British Airways Flight 5390 incident demonstrated how incorrect component selection during routine maintenance can lead to near-catastrophic consequences. More recently, the Leicester City helicopter crash emphasised the importance of component integrity and system interactions in safe operation.
These events reinforce a consistent theme: incidents rarely arise from a single failure, but from a combination of human, technical, and organisational factors. While standard operating procedures (SOPs) aim to support consistency, they do not always reflect how tasks are performed in practice, creating a gap between work-as-imagined and work-as-done.
British Airways Flight 5390 Shortly after take-off, the cockpit windscreen blew out, partially ejecting the captain. This was because the incorrect bolts (too small in diameter) were used to replace the windscreen. Leicester City Helicopter Crash Shortly after take-off from Leicester City Football Club, the helicopter lost control and crashed. This was due to a fault in the tail rotor control system, which was not detected during the maintenance and inspection process. |
Case Study: Applying SCTA to a Helicopter Maintenance Task
Within this context, helicopter maintenance presents a particularly demanding environment. Tasks are often carried out in constrained spaces, on safety-critical systems, and under operational pressures linked to aircraft availability. This combination of complexity and variability increases the potential for human error.
This case study applies a Safety Critical Task Analysis (SCTA) approach to a helicopter maintenance SOP. The objective is to examine how the task is performed, identify where human errors may occur, and assess their potential consequences.
Using SHERPA, the task is broken down into its key steps and analysed to identify potential failure modes and the factors that influence performance. The following sections present the task breakdown, key risks, and recommended controls.
Overview of the Maintenance Task
The task selected for this case study is a rotor cable inspection and maintenance activity, derived from a helicopter maintenance SOP. It involves disconnecting, removing, inspecting, maintaining (including oil soaking), and reinstalling cables, followed by functional checks through the flying controls.
This task is safety-critical, as the correct functioning of rotor control cables is essential for safe aircraft operation. It requires precise sequencing, careful handling, and inspection-based judgement, often carried out in constrained physical environments and under operational pressures. These factors increase the potential for human error, particularly where issues may not be immediately apparent but could manifest during operation.
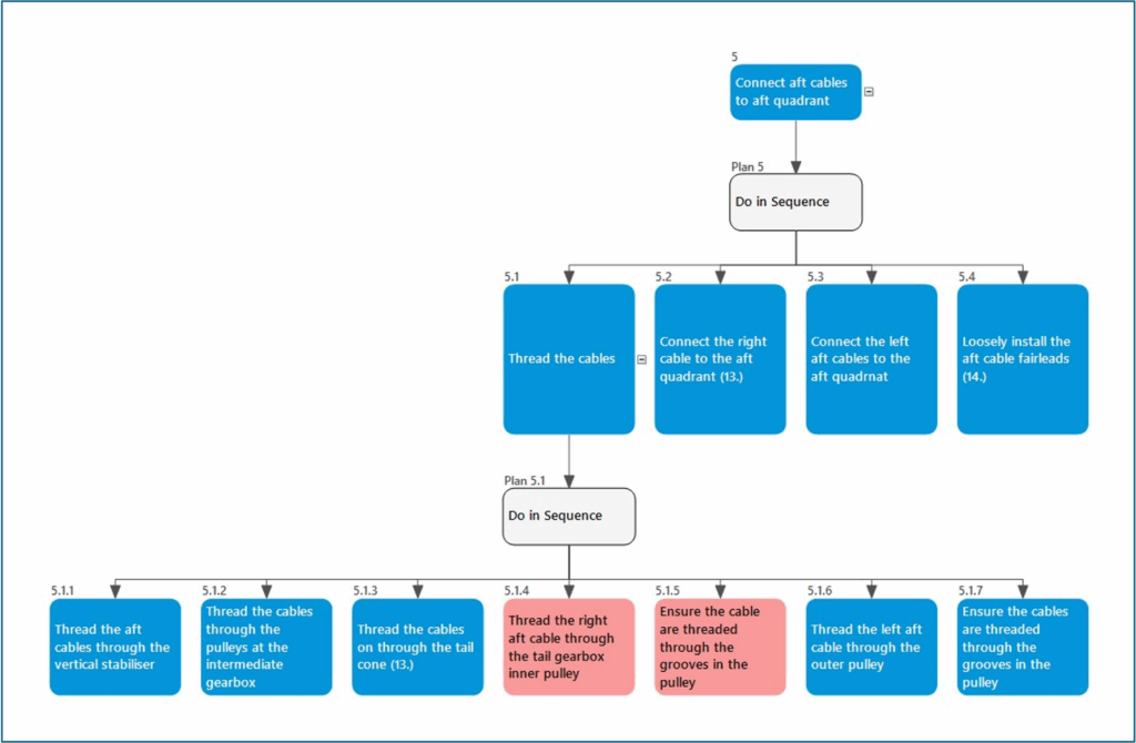
Breaking the Task Down (Hierarchical Task Analysis)
We begin the SCTA by breaking the maintenance activity down into its key steps using a Hierarchical Task Analysis (HTA). This provides a structured view of how the task is performed and highlights the sequence and dependencies between actions.
At a high level, the task consists of:
- Preparing for the maintenance activity
- Disconnecting the cables
- Removing the cables
- Inspecting and performing maintenance activities
- Reinstall and secure cables
- Perform functional checks

This breakdown shows that the task is a sequence of interdependent steps, each of which must be completed correctly to ensure overall system safety. It also highlights where errors may happen. For example, incorrect identification of cables at the disconnection stage may lead to issues during reinstallation or functional checks. Presenting the task in this structured format also helps visualise the scale and complexity of the activity, making it easier to identify where attention and verification are most critical.

Assessing what could go wrong
The next stage of the SCTA involves identifying potential failure modes and the factors that influence human performance. In this example, the analysis focuses on the reconnection of cables to the aft quadrant.

Failure Mode Analysis
Here we have conducted a Failure Mode analysis on the specific steps regarding threading of the cables through the quadrant.

Several potential failure modes were identified, including incorrect seating of the cable within pulley grooves, excessive cable being pulled through during installation, and omission of cable threading.
If the cable is not correctly seated, this may result in increased friction, abnormal wear, or displacement during operation, leading to degraded control response over time. Excess cable being pulled through can affect system tension and adjustment, resulting in reduced control accuracy or difficulties during rigging. If the cable is not threaded, then the remaining parts of the task could not continue, and the maintenance would fail during final checks.
These failure modes highlight the importance of correct routing, alignment, and verification, particularly where errors may not be immediately apparent.
Performance Influencing Factors (PIFs) Analysis
These failure modes are influenced by a combination of negative and positive Performance Influencing Factors (PIFs). Incorrect seating of the cable within the pulley grooves may be influenced by constrained access, limited visibility, and time pressure, which can reduce the opportunity for careful alignment and verification.
Excess cable being pulled through may arise where there is limited guidance or feedback during adjustment, requiring reliance on individual judgement, particularly in more complex or unfamiliar tasks.
Omission of cable threading may occur due to interruptions, fatigue, or assumptions in team-based working, where task responsibility is not clearly defined or communicated.

Risk Prioritisation (Optional Step) Risk Ranking to Support Analysis Task steps can be risk ranked to prioritise analysis and resource allocation. Higher risk steps (e.g. red) may involve greater consequences, lower detectability, or higher likelihood of error, and therefore require more detailed analysis. Lower risk steps (e.g. green) may require a lighter approach. |
Reducing the errors
Based on the identified failure modes and associated Performance Influencing Factors (PIFs), a number of risk reduction measures can be implemented to support safe and reliable task execution.
Risk reduction measures should focus on minimising the potential for error at source by looking at potential solutions situated on higher end of the Hierarchy of Control. In this context, engineering controls such as dedicated pulley grooves, improved access, lighting and visibility can support correct cable routing and tensioning, reducing reliance on individual judgement.
If design changes are not feasible, administrative improvements are still valuable. Clear visual references and clearly defined criteria could reduce incorrect cable seating and tension, alongside independent checks to verify the maintenance.
Conclusion
Helicopter maintenance tasks, such as rotor cable inspection and reinstallation, involve precise actions, sequencing, and judgement. As shown in this case study, even routine tasks can introduce risk under real-world conditions such as time pressure, constrained access, and reliance on human interpretation.
Applying a structured SCTA approach, enables organisations to identify potential errors, understand influencing factors, and assess consequences. This supports a proactive approach to risk management, moving beyond procedural compliance to a clearer understanding of how work is performed in practice.
Ultimately, improving safety is not only about preventing individual error, but about designing tasks, procedures, and conditions that support reliable performance. In aviation maintenance, where consequences can be significant, SCTA provides a practical and scalable way to strengthen safety and improve system reliability.
HRA has extensive experience supporting organisations in the aviation sector. If you’d like to learn more, you can explore our work here: Human Factors in Aviation | Human Reliability
Interested in seeing how SHERPA supports Human Factors analysis in practice? Learn more about the software here: SHERPA Human Factors Software | Human Reliability